| |
Pipelines in Alberta: What Landowers Need to Know | |
| |
|
|
| |
|
|
| |

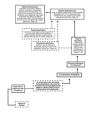
Click here for a PDF of this chart: The Life Cycle of a Pipeline in Alberta
Introduction
The Farmers’ Advocate Office (FAO) was established in 1973 by the Minister of Agriculture as a resource for rural Albertans. Today the FAO remains within the Ministry of Agriculture and Forestry, and works to ensure that the rights and interests of rural Albertans are recognized, understood and protected.
The mission of the Farmers' Advocate Office (FAO) is to create value for rural Albertans and stakeholders by:
- empowering rural Albertans through awareness on key issues;
- providing objective, unbiased ideas and advice for resolving disputes;
- representing the rural Alberta perspective on matters of concern;
- and facilitating interaction on strategic matters among key stakeholders.
|
Pipelines in Alberta: What Farmers Need to Know was first published by the FAO in 1992. This version, substantially revised and updated from the previous version, reflects legislation, regulation and policy as it exists in 2018. It is primarily designed with new negotiations in mind, but much of the content could also be helpful to those hoping to gain a better understanding of their rights in relation to an existing pipeline on their land.
Explaining landowner rights in relation to pipelines can be a complex task. There are many different types of pipelines a landowner might encounter in Alberta. This publication focuses on oil and gas pipelines that connect Alberta’s “upstream” sector (production) with the “downstream” sector (refining, marketing and distribution). Pipelines can be built for use above or below ground, and for temporary (well testing) or permanent use.
Oil and gas high pressure pipelines (greater than 700 kPa) that operate solely within Alberta’s borders are regulated by the Alberta Energy Regulator (AER) under the Pipeline Act and Pipeline Rules. The AER regulates more than 422,000 km of oil and gas pipelines throughout Alberta. The majority of pipelines in Alberta carry natural gas or oil effluent (production from oil wells).
This document is primarily concerned with provincial high-pressure oil and natural gas pipelines that are owned or operated by energy companies. Appendices A-C provide more information on pipelines that are not regulated by the AER: gas utility pipelines, rural gas distribution pipelines, urban gas distribution pipelines, and oil and gas pipelines that cross provincial borders. Utility pipelines operated by investor-owned utilities are regulated by the Alberta Utilities Commission (AUC), rural gas distribution lines are regulated by the Rural Utilities Section of Alberta Agriculture and Forestry, and oil and gas pipelines that cross provincial or international borders are regulated federally by the National Energy Board (NEB).
| Type of Pipeline | Approvals | Enforcement |
| Oil & gas pipelines within the borders of Alberta | Alberta Energy Regulator (AER) | AER |
| Oil & gas pipelines that cross provincial or international borders | National Energy Board (NEB) | NEB |
| Gas utility lines operated by investor-owned utilities > 700 kPa | Alberta Utilities Commission (AUC) | AER inspection and initial enforcement through memorandum of understanding with AUC. Enforcement by AUC. |
| Rural gas distribution lines (gas co-ops, rural municipal utilities, First Nations, investor-owned utilities, etc.) < 700 kPa | Rural Utilities Section
Alberta Agriculture and Forestry | Rural Utilities Section or AUC has responsibilities for dispute resolution under Gas Distribution Act. |
Continue reading this publication by clicking below for the PDFs of the FAO’s Pipelines in Alberta publication. A link to a complete PDF file is located in the top right corner of this page.
Source: Agdex 878-4. Revised May 25, 2018. |
|
| |
|
|
| |
For more information about the content of this document, contact Janet Patriquin.
This document is maintained by Jennifer Rutter.
This information published to the web on June 1, 2001.
Last Reviewed/Revised on June 4, 2018.
|
|